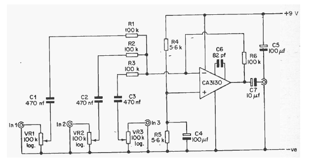
Este mixer com o circuito integrado CA3130 foi obtido numa publicação inglesa de 1977. A fonte não precisa ser simétrica e o circuito tem 3 entradas.

Este mixer com o circuito integrado CA3130 foi obtido numa publicação inglesa de 1977. A fonte não precisa ser simétrica e o circuito tem 3 entradas.
