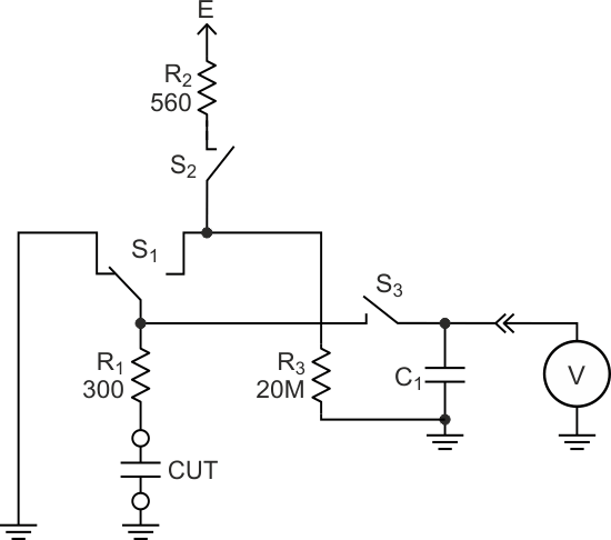
A finalidade deste circuito é medir a corrente de absorção de um capacitor. A absorção dielétrica ou DA é uma das medidas que se faz para testar a qualidade de um capacitor. O circuito é baseado em componentes da Texas Instruments.

 


 

 

 

 

NO YOUTUBE


NOSSO PODCAST