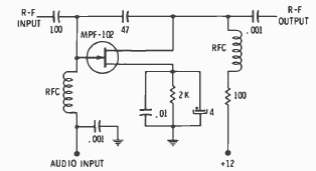
Encontramos este circuito num Radio Handbook de 1977. O circuito se baseia num FET de junção que ainda é comum em nossos dias.

 


 

 

 

 

NO YOUTUBE


NOSSO PODCAST