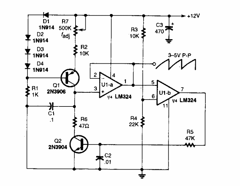
Encontrado numa Popular Electronics dos anos 90, este circuito gera sinais numa faixa de frequências ajustada em R7 e basicamente determinada por C1. Podem ser usados operacionais e transistores equivalentes.
Encontrado numa Popular Electronics dos anos 90, este circuito gera sinais numa faixa de frequências ajustada em R7 e basicamente determinada por C1. Podem ser usados operacionais e transistores equivalentes.