Pesquisar
Pesquisar
Principal
Aprendendo Online
Automação
Bancada de Reparação
Circuitos
Dicas
Livros Técnicos
Novidades
Projetos e Artigos
Revistas
mais ...
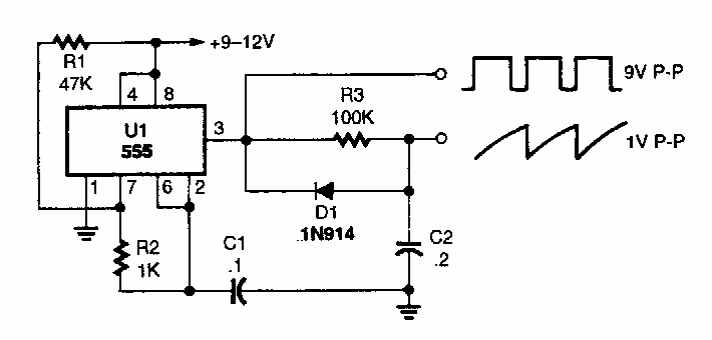
Gerador dente de serra 555 CIR21763S CB21229E (CIR20672)
Detalhes
Escrito por:
Newton C. Braga
Este circuito foi encontrado numa Popular Electronics dos anos 90. A frequência é dada por R2 e C1.
| Clique na imagem para ampliar |
Últimas Notícias
A Próxima Fronteira: O Salto Quântico da Inovação Brasileira que Quer "Hackear" as Leis da Física (NS010)
Além da Terra: A tecnologia da USP que monitorou o bem-estar dos astronautas em missão à Lua (NS009)
Memória de Cristal: A tecnologia que vai eternizar o mundo em vidro (NS008)
Última Edição
Buscador de Datasheets
N° de Componente
NO YOUTUBE
NOSSO PODCAST
Recentes
Revista Mecatrônica Jovem - Edição 26 - Música
A Próxima Fronteira: O Salto Quântico da Inovação Brasileira que Quer "Hackear" as Leis da Física (NS010)
Relé ativado por som V2347S (V2885)
Teste de flyback V2290S (V2832)
Banco de Circuitos
Milivoltímetro DC CIR15333S CB8213E (CIR18303)
Oscilador em anel 4011 CIR24816S CB24865E (CIR25423)
Gerador de funções com o XR2206 CIR25917S CB25311E (CIR26877)
Oscilador XTAL até 14 MHz CIR25561S CB25535E (CIR26457)
Oscilador por ponte de Wien CIR25670S CB25643E (CIR26569)