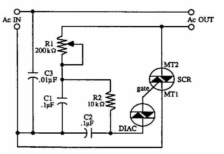
Este circuito convencional de dupla constante de tempo foi encontrado numa documentação americana dos anos 90. O triac deve ser de acordo com a corrente do motor controlado.
Este circuito convencional de dupla constante de tempo foi encontrado numa documentação americana dos anos 90. O triac deve ser de acordo com a corrente do motor controlado.