Monitor de rede de energia CIR20688S CB21154E (CIR20595)
Detalhes
Escrito por: Newton C. Braga
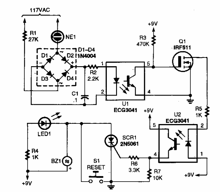
Encontramos este circuito numa Popular Electronics dos anos 90. Sua finalidade é monitorar uma linha de alimentação. O circuito usa acopladores ópticos da época.