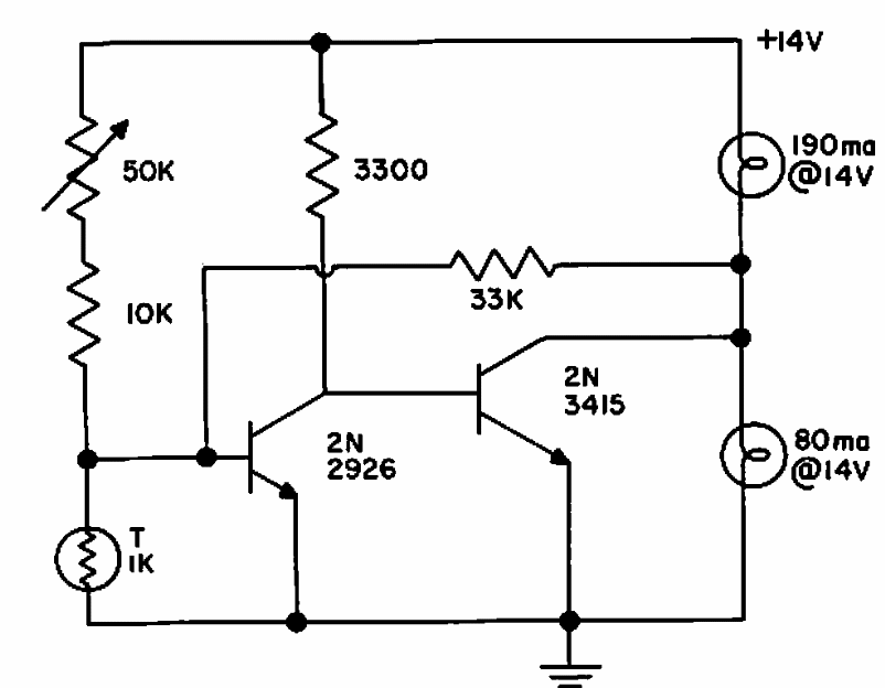
Encontrado numa documentação de 1966, este circuito monitora o funcionamento de um sistema de ar-condicionado. Os transistores são da época.

 


| Clique na imagem para ampliar |

 

 

 

NO YOUTUBE


NOSSO PODCAST