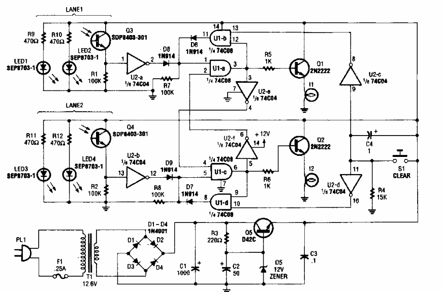
A finalidade deste circuito é indicar qual de dois carros cruza a linha de chegada em primeiro lugar em uma autopista de autorama. O circuito é de uma Popular Electronics dos anos 80.

 


| Clique na imagem para ampliar |

 

 

 

NO YOUTUBE


NOSSO PODCAST