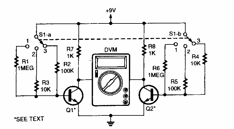
Com este circuito pode-se selecionar dois transistores que tenham características as mais próximas possíveis, utilizando um multímetro comum. O circuito é de uma Popular Electronics dos anos 90. A escala é de 100 uA ou 1 mA.
Com este circuito pode-se selecionar dois transistores que tenham características as mais próximas possíveis, utilizando um multímetro comum. O circuito é de uma Popular Electronics dos anos 90. A escala é de 100 uA ou 1 mA.