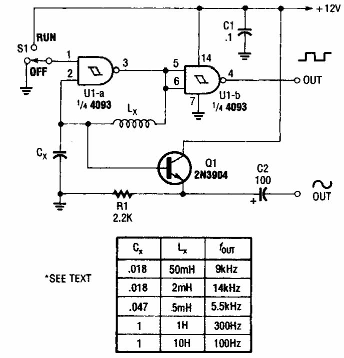
Na figura temos o modo de se implementar um oscilador senoidal com o 4093. Os valores dos componentes são dados pela tabela. O circuito é de uma Popular Electronics dos anos 90.

 


| Clique na imagem para ampliar |

 

 

NO YOUTUBE


NOSSO PODCAST