Provador de continuidade 555 CIR17591S CB10052E (CIR20099)
Detalhes
Escrito por: Newton C. Braga
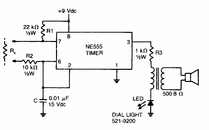
O transformador usado neste circuito pode ser do tipo encontrado em antigos rádios transistorizados. O circuito fornece uma indicação de áudio e visual através do LED.