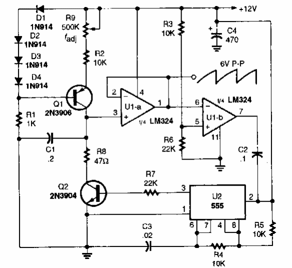
Este circuito com amplificador operacional se baseia em um 555 e dois operacionais comuns. Os transistores são de uso geral.

 


 

 

 

 

NO YOUTUBE


NOSSO PODCAST