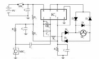
Este circuito foi obtido numa documentação inglesa. O indicador é analógico, mas pode ser usada a escala de corrente de multímetro comum. O circuito integrado é o TLC272.


Este circuito foi obtido numa documentação inglesa. O indicador é analógico, mas pode ser usada a escala de corrente de multímetro comum. O circuito integrado é o TLC272.

