Gerador para testes 555 CIR21876S CB21341E (CIR20785)
Detalhes
Escrito por: Newton C. Braga
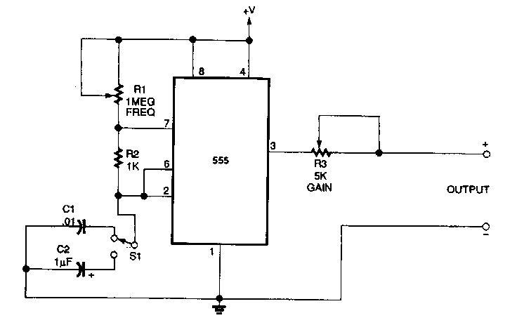
Encontrado numa Electronics Now, este circuito gera sinais para testes como injetor de sinais. A frequência estará entre 20 Hz e 10 kHz com os componentes utilizados.