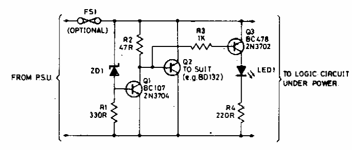
Este circuito de proteção para aplicações TTL dispara queimando o fusível se a tensão chegar aos 6V. Os componentes são comuns, admitindo equivalentes.

 


| Clique na imagem para ampliar |

 

 

 

NO YOUTUBE


NOSSO PODCAST