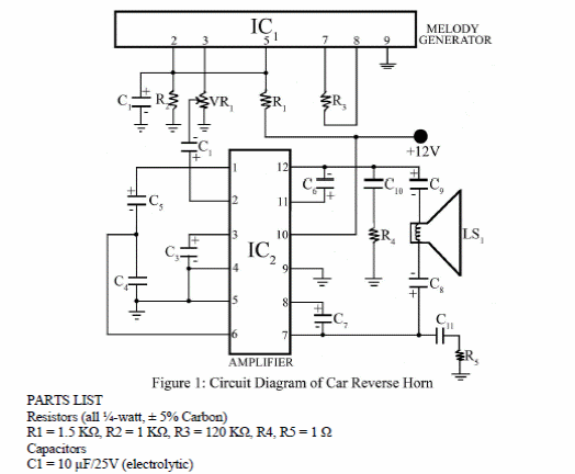
Encontrada numa documentação inglesa, esta sirene de boa potência é indicada para diversas aplicações, tendo por base um CI gerador de tons musicais CIC877.

Encontrada numa documentação inglesa, esta sirene de boa potência é indicada para diversas aplicações, tendo por base um CI gerador de tons musicais CIC877.
