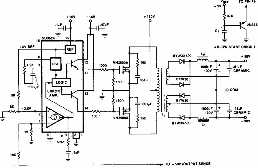
Este circuito foi obtido numa documentação americana dos anos 70. Não são dadas informações sobre a corrente obtida e sobre o enrolamento do transformador.

 


| Clique na imagem para ampliar |

 

 

 

NO YOUTUBE


NOSSO PODCAST