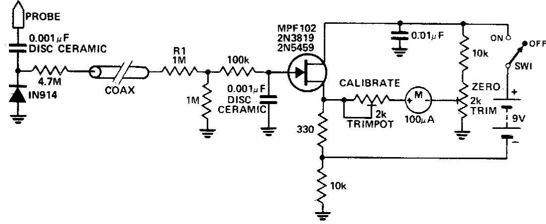
Este circuito para medidas de RF até 200 MHz foi encontrado numa documentação dos anos 80. A sensibilidade é de 1V de pico e os componentes usados ainda são comuns em nossos dias.

 


| Clique na imagem para ampliar |

 

 

NO YOUTUBE


NOSSO PODCAST