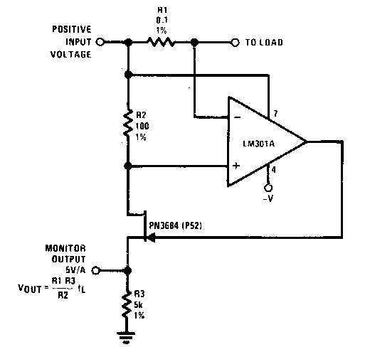
Encontramos este circuito em documentação de fábrica dos anos 70. O amplificador operacional é da época, podendo ser testados equivalentes modernos.

Encontramos este circuito em documentação de fábrica dos anos 70. O amplificador operacional é da época, podendo ser testados equivalentes modernos.
