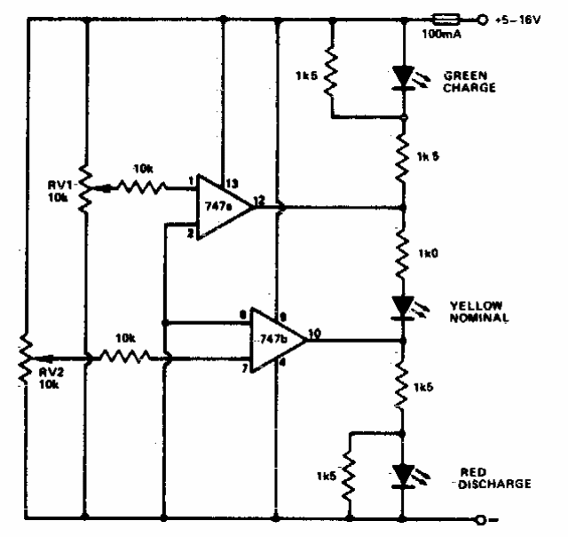
Este circuito se baseia num comparador de janela com operacionais. Encontramos numa documentação dos anos 90. Ele pode ser utilizado com fontes e baterias de 5 a 16 V e o ajuste das tensões de monitoramento é feito em trimpots.

Este circuito se baseia num comparador de janela com operacionais. Encontramos numa documentação dos anos 90. Ele pode ser utilizado com fontes e baterias de 5 a 16 V e o ajuste das tensões de monitoramento é feito em trimpots.
