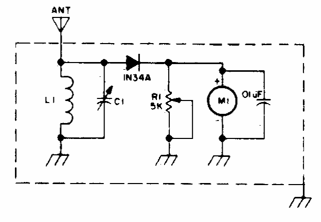
Este circuito para uma frequência que pode ser sintonizada em L e C1 foi encontrado numa documentação americana antiga. O indicador pode ser de 50 uA a 1 mA.

Este circuito para uma frequência que pode ser sintonizada em L e C1 foi encontrado numa documentação americana antiga. O indicador pode ser de 50 uA a 1 mA.
