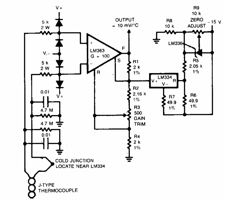
Este circuito foi encontrado em documentação da National Semiconductor dos anos 90. O circuito usa dois sensores, sendo um deles um par termoelétrico de referência para junção fria.
Este circuito foi encontrado em documentação da National Semiconductor dos anos 90. O circuito usa dois sensores, sendo um deles um par termoelétrico de referência para junção fria.