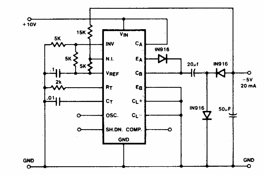
Este circuito fornece uma tensão negativa de 5 V a partir de uma tensão positiva de entrada. Encontrado numa documentação americana antiga não foi fornecida informação sobre o circuito integrado usado. Provavelmente um oscilador.
Este circuito fornece uma tensão negativa de 5 V a partir de uma tensão positiva de entrada. Encontrado numa documentação americana antiga não foi fornecida informação sobre o circuito integrado usado. Provavelmente um oscilador.