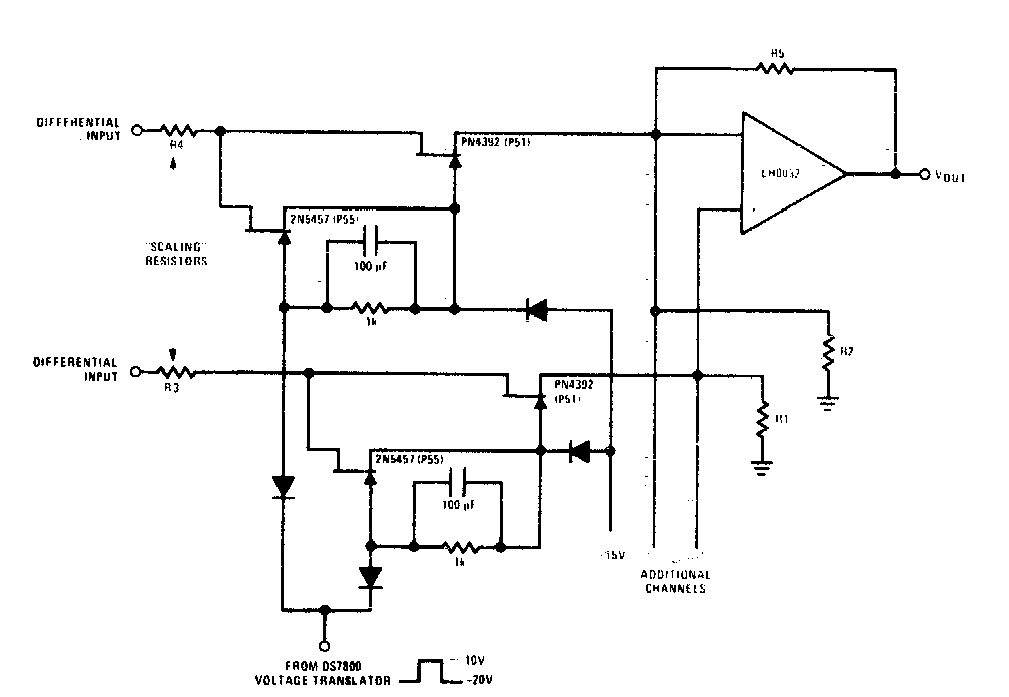
Este multiplexador diferencial foi encontrado numa documentação americana dos anos 70. O amplificador operacional é da época. A frequência, que pode chegar a alguns megaghertz, depende do amplificador operacional empregado.
Este multiplexador diferencial foi encontrado numa documentação americana dos anos 70. O amplificador operacional é da época. A frequência, que pode chegar a alguns megaghertz, depende do amplificador operacional empregado.