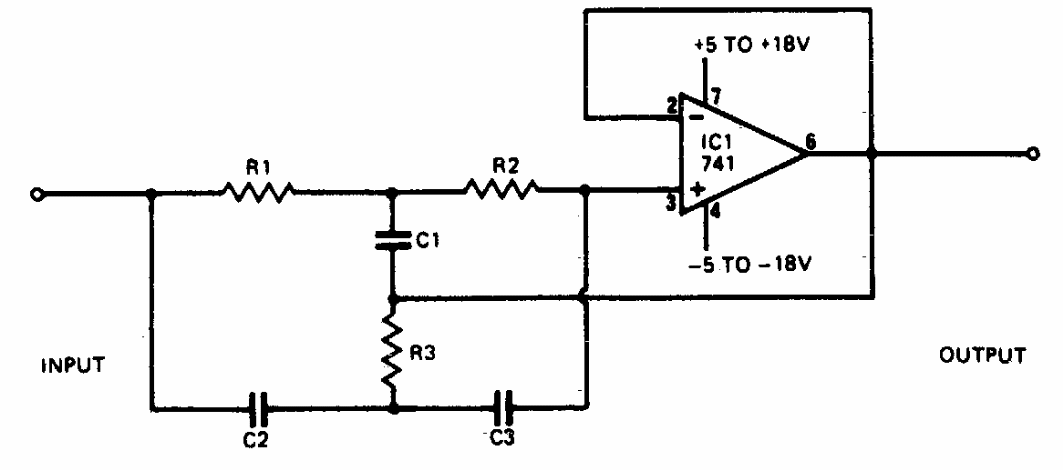
Esta configuração tradicional foi obtida numa documentação americana dos anos 80. Para capacitores de 320 pF e resistores de 100k a frequência é de 50 Hz.

 


| Clique na imagem para ampliar |

 

 

NO YOUTUBE


NOSSO PODCAST