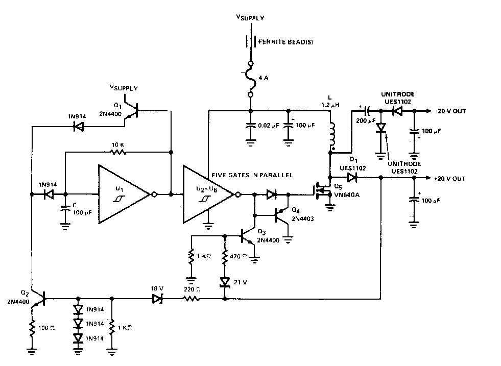
Indicado para sistemas de 12 V, este circuito foi obtido em documentação da Siliconix dos anos 90. Os componentes usados são da época podendo ser testados equivalentes atuais.

 


| Clique na imagem para ampliar |

 

 

 

NO YOUTUBE


NOSSO PODCAST