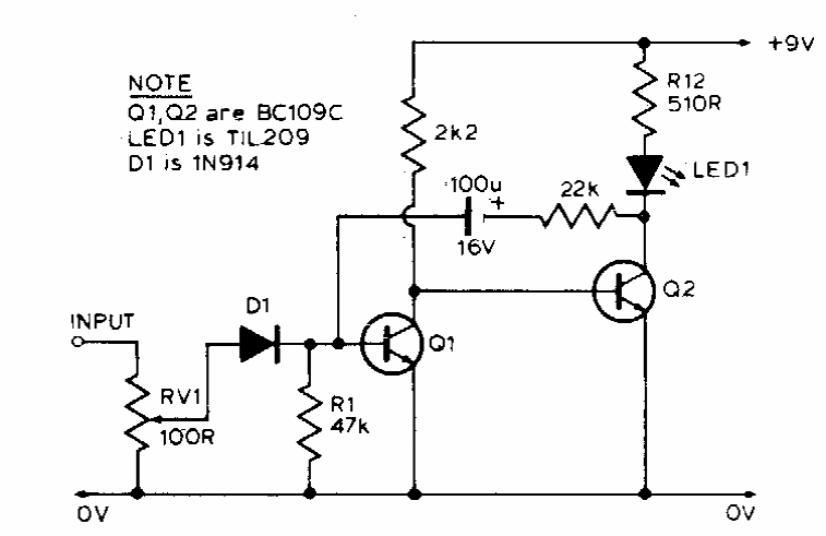
Este circuito dispara um LED quando o pico de um sinal de entrada ultrapassa o valor ajustado em RV1. Os transistores podem ser os equivalentes modernos BC549.

 


| Clique na imagem para ampliar |

 

 

NO YOUTUBE


NOSSO PODCAST