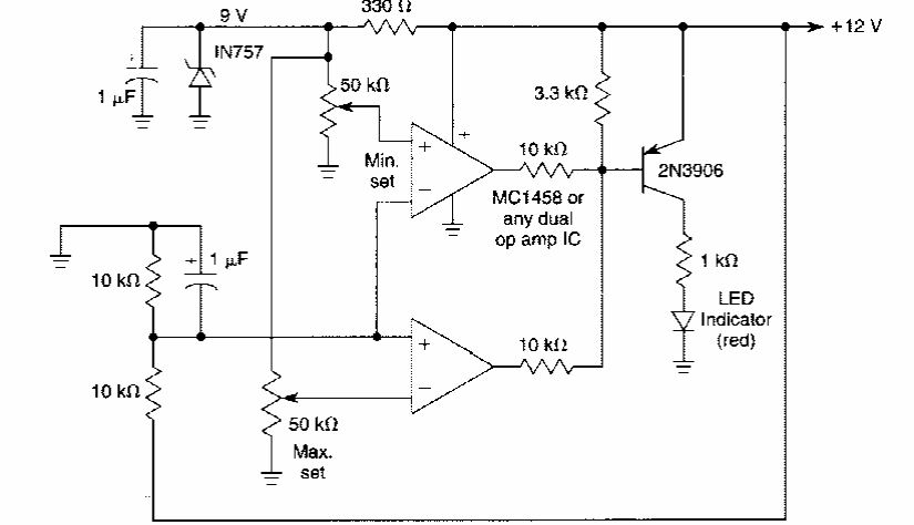
Este circuito de uso automotivo foi encontrado em documentação americana dos anos 90. Com ele é possível monitorar o funcionamento de um alternador de carro.