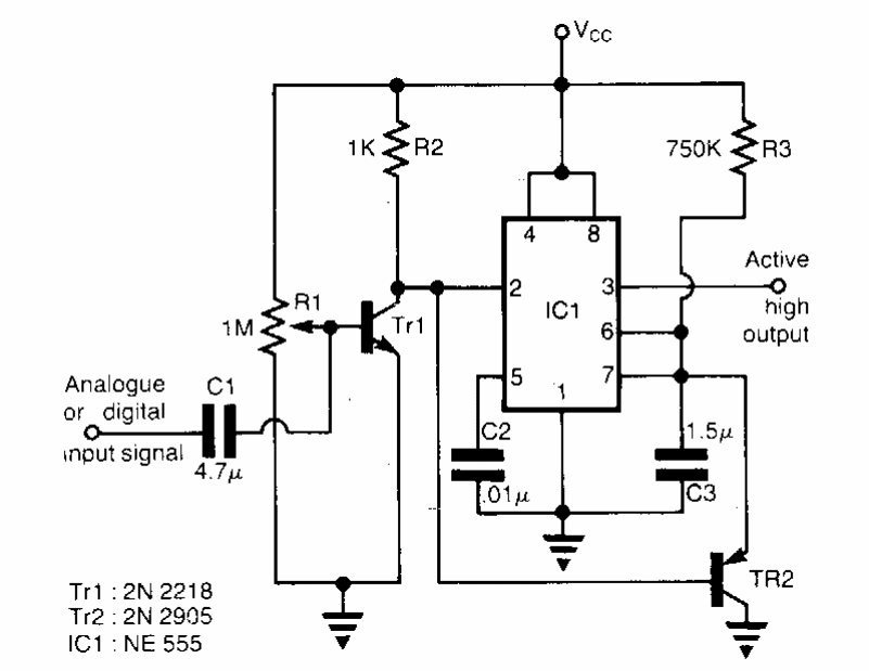
Este circuito foi encontrado numa Electronic Engineering dos anos 80. O circuito indica quando uma linha telefônica está sendo usada, sendo útil no caso da existência de extensões.
Este circuito foi encontrado numa Electronic Engineering dos anos 80. O circuito indica quando uma linha telefônica está sendo usada, sendo útil no caso da existência de extensões.