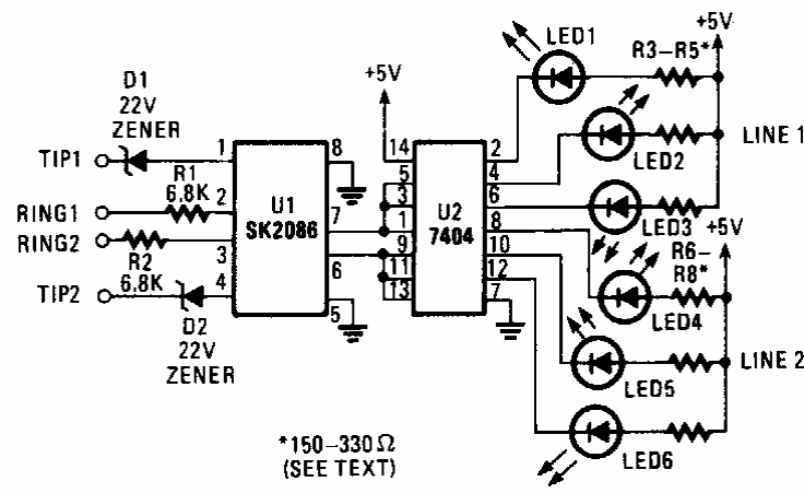
Encontrado numa Popular Electronics dos anos 90, este circuito é empregado para indicar a operação de telefones da época. O circuito é TTL.

 


| Clique na imagem para ampliar |

 

 

NO YOUTUBE


NOSSO PODCAST