Pesquisar
Pesquisar
Principal
Aprendendo Online
Automação
Bancada de Reparação
Circuitos
Dicas
Livros Técnicos
Novidades
Projetos e Artigos
Revistas
mais ...
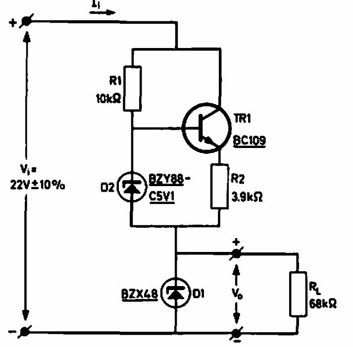
Fonte de corrente constante CIR15872S CB8822E (CIR18836)
Detalhes
Escrito por:
Newton C. Braga
Esta fonte de 2 mA foi encontrada em documentação da Philips de 1968. O transistor pode ser o BC549.
| Clique na imagem para ampliar |
Últimas Notícias
Novo chip agora é brasileiro: a nova aposta para a soberania tecnológica (NS005)
Os efeitos invisíveis do uso da Inteligência Artificial (NS004)
Nova tecnologia irá transformar implantes no futuro (NS003)
Última Edição
Buscador de Datasheets
N° de Componente
NO YOUTUBE
NOSSO PODCAST
Recentes
Chaves CMOS de uso geral CIR24950S CB24987E (CIR25872) Este banco de chaves pode ser programado de diversas maneiras para experimentos com lógica. O circuito é da revista Radio Electronics de agosto de 1986. div c
Detector de movimento CIR24787S CB24837E (CIR25392)
Regulador série CIR24771S CB24820E (CIR25376)
Termômetro eletrônico 741 CIR24662S CB24713E (CIR25189)
Banco de Circuitos
Milivoltímetro DC CIR15333S CB8213E (CIR18303)
Porta TTL simulada CIR24835S CB24885E (CIR25443)
Pontes de ruído CIR25008S CB25045E (CIR25929)
Protetor automotivo CIR24715S CB24764E (CIR25238)
Gravador de voz ISD1016 CIR25470S CB25448E (CIR26363)