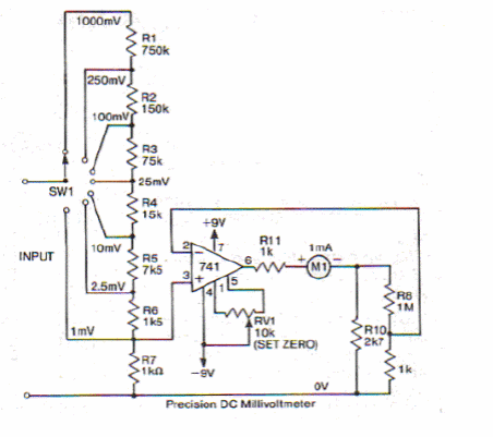
Diversos circuitos semelhantes a este podem ser encontrados em nosso site. Este é de uma documentação da internet. O instrumento tem 1 mA de fundo de escala e a fonte de alimentação é simétrica.

Diversos circuitos semelhantes a este podem ser encontrados em nosso site. Este é de uma documentação da internet. O instrumento tem 1 mA de fundo de escala e a fonte de alimentação é simétrica.
