Interface de controle de processo CIR16079S CB8995E (CIR19053)
Detalhes
Escrito por: Newton C. Braga
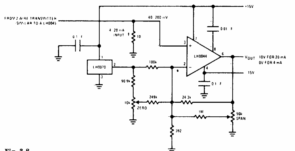
Encontrado numa documentação dos anos 80, este circuito emprega componentes da época, O circuito é usado no controle de processos. A alimentação é dupla.