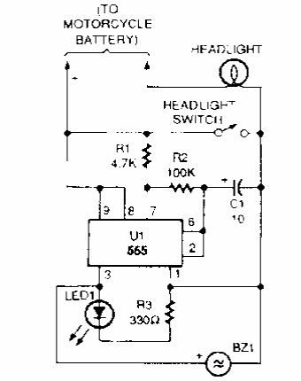
Este circuito avisa quando a lâmpada do farol está acionada. Encontramos numa Popular Electronics dos anos 80. O circuito emprega um buzzer de 12 V com oscilador.

Este circuito avisa quando a lâmpada do farol está acionada. Encontramos numa Popular Electronics dos anos 80. O circuito emprega um buzzer de 12 V com oscilador.
