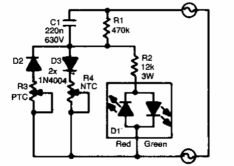
Os sensores deste circuito são NTCs e PTCs que funcionam de modo diferencial acionando diretamente LEDs indicadores. O circuito foi encontrado numa Elektor dos anos 90.

Os sensores deste circuito são NTCs e PTCs que funcionam de modo diferencial acionando diretamente LEDs indicadores. O circuito foi encontrado numa Elektor dos anos 90.
