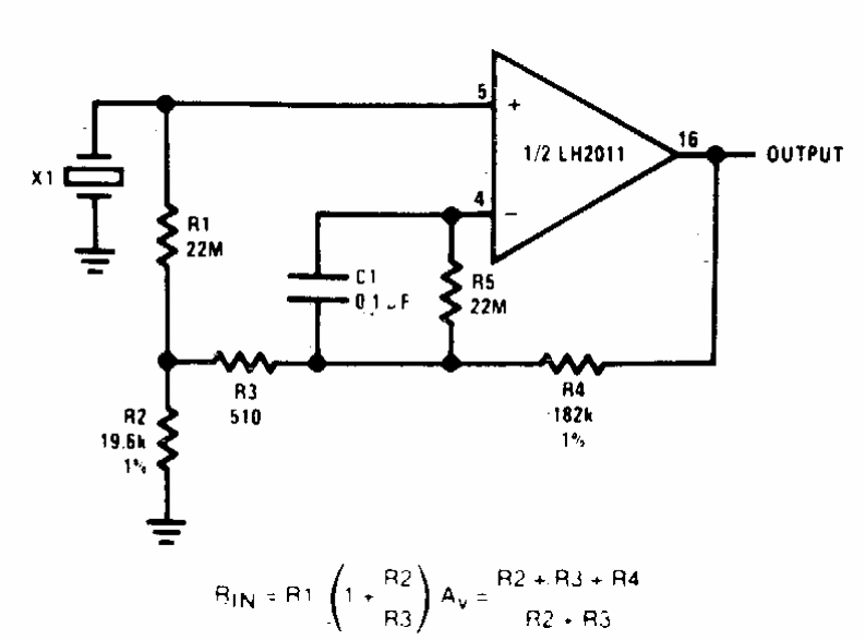
Este circuito se aplica a outros operacionais, diferentes do indicado. As fórmulas junto ao diagrama são para o cálculo dos componentes usados. A fonte deve ser simétrica.
Este circuito se aplica a outros operacionais, diferentes do indicado. As fórmulas junto ao diagrama são para o cálculo dos componentes usados. A fonte deve ser simétrica.