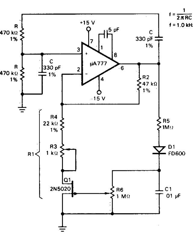
Este oscilador senoidal de baixa frequência foi obtido em documentação dos anos 70. Operacionais equivalentes podem ser usados. O FET é de uso geral.

 


| Clique na imagem para ampliar |

 

 

NO YOUTUBE


NOSSO PODCAST