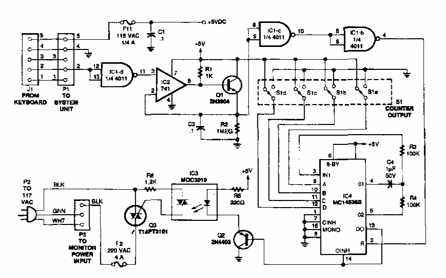
Este circuito foi obtido numa Electronics Now dos anos 90. O circuito monitora o conector DIN do teclado, detectando a falta de atividade e com isso levando o computador a uma condição de baixo consumo. O circuito é para computadores da época.
Este circuito foi obtido numa Electronics Now dos anos 90. O circuito monitora o conector DIN do teclado, detectando a falta de atividade e com isso levando o computador a uma condição de baixo consumo. O circuito é para computadores da época.