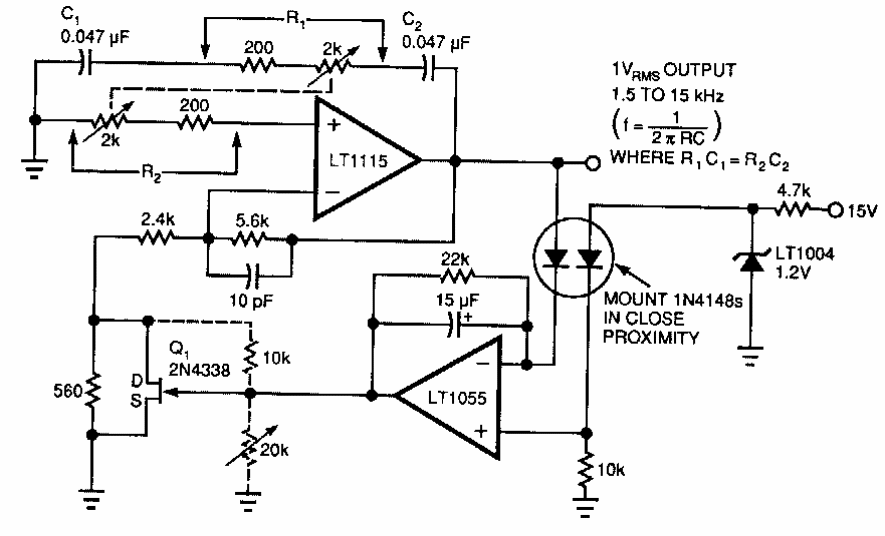
Encontrado numa EDN dos anos 90, este circuito apresenta uma distorção de apenas 0,003%. Os capacitores e o potenciômetro duplo determinam a frequência.

 


| Clique na imagem para ampliar |

 

 

NO YOUTUBE


NOSSO PODCAST