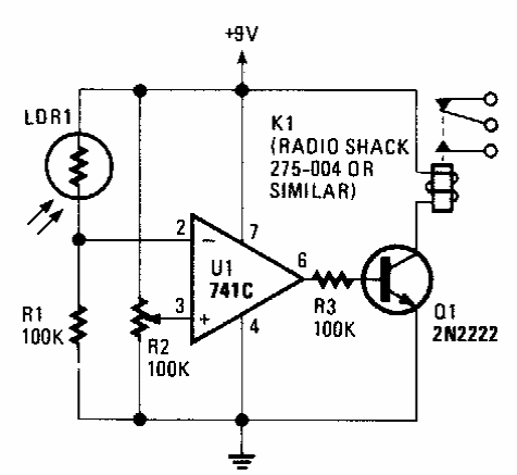
Usando um LDR como sensor, este circuito de uma Hands On Electronics dos anos 90 dispara um relé na presença de luz. A alimentação deve ser de acordo com a tensão do relé usado.

Usando um LDR como sensor, este circuito de uma Hands On Electronics dos anos 90 dispara um relé na presença de luz. A alimentação deve ser de acordo com a tensão do relé usado.
