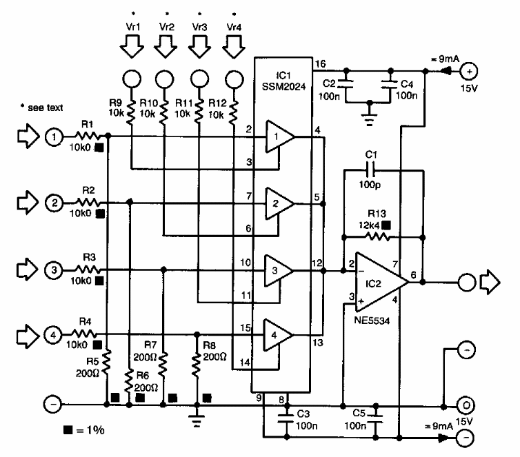
Encontrado numa Elektor dos anos 90, este mixer faz uso de circuitos integrados da época. A alimentação deve ser simétrica de 15 V.

 


| Clique na imagem para ampliar |

 

 

 

NO YOUTUBE


NOSSO PODCAST