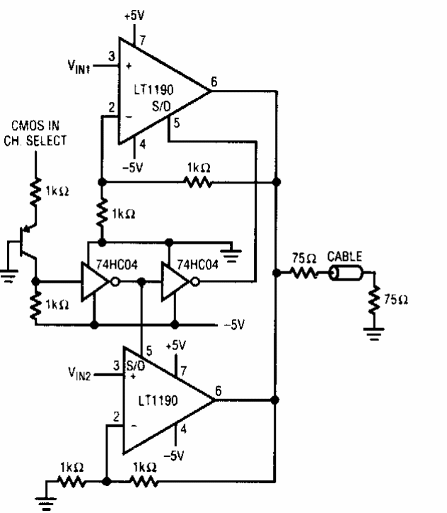
Encontrado em documentação da Linear Technology dos anos 90, este circuito mistura dois sinais de vídeo analógico de forma a poder ser feita sua seleção.

Encontrado em documentação da Linear Technology dos anos 90, este circuito mistura dois sinais de vídeo analógico de forma a poder ser feita sua seleção.
