Oscilador ponte de Wien CIR15673S CB8645E (CIR18637)
Detalhes
Escrito por: Newton C. Braga
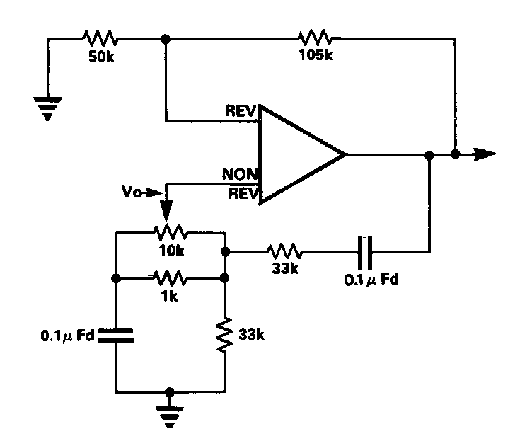
Encontrado numa Electronic Engineering dos anos 90, este circuito gera sinais senoidais que dependem dos capacitores. O potenciômetro ajusta a simetria do sinal gerado.