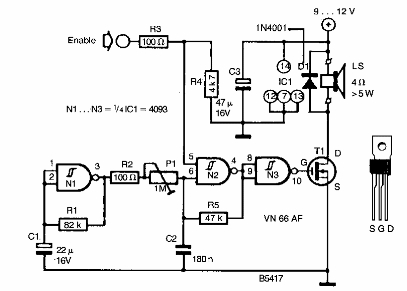
Este circuito foi encontrado em documentação europeia dos anos 90. O circuito já inclui uma potente etapa de amplificação. O MOSFET pode ser de qualquer tipo.

 


| Clique na imagem para ampliar |

 

 

 

NO YOUTUBE


NOSSO PODCAST