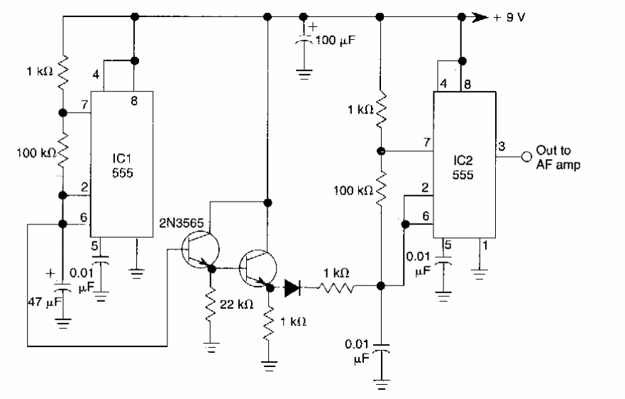
Este circuito com o 555, foi obtido numa documentação americana dos anos 90. O sinal deve ser aplicado a um bom amplificador. O som é semelhante ao de uma sirene de polícia.

 


| Clique na imagem para ampliar |

 

 

 

NO YOUTUBE


NOSSO PODCAST