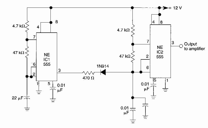
Usando os circuitos integrados 555, este circuito de alarme foi encontrado numa documentação americana dos anos 90. O sinal deve ser aplicado a um bom amplificador de áudio.
Usando os circuitos integrados 555, este circuito de alarme foi encontrado numa documentação americana dos anos 90. O sinal deve ser aplicado a um bom amplificador de áudio.