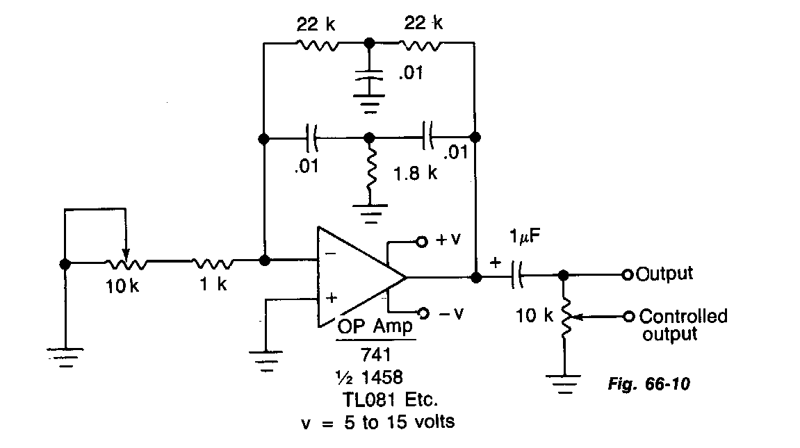
Este circuito foi publicado numa documentação americana dos anos 80, mas ainda é atual. A alimentação depende do operacional. O sinal gerado tem forma de onda senoidal.

 


| Clique na imagem para ampliar |

 

 

 

NO YOUTUBE


NOSSO PODCAST