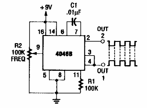
Encontrado numa Radio Electronics dos anos 90, este circuito gera sinais de 100 Hz a 1,5 kHz. O circuito integrado é CMOS podendo ser alimentado com tensões de 5 a 15 V.

Encontrado numa Radio Electronics dos anos 90, este circuito gera sinais de 100 Hz a 1,5 kHz. O circuito integrado é CMOS podendo ser alimentado com tensões de 5 a 15 V.
