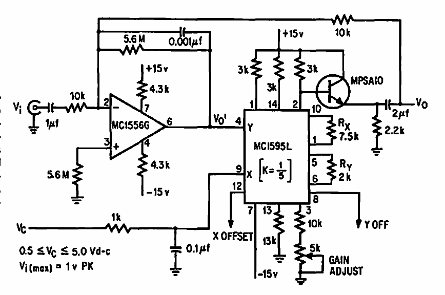
Este circuito foi obtido numa publicação americana de 1970, fazendo uso de componentes da época. Os componentes podem ser substituídos por equivalentes.

 


| Clique na imagem para ampliar |

 

 

 

NO YOUTUBE


NOSSO PODCAST